厦门盛源吉兴商业发展有限公司
关于厦门市海沧中心TOD·璞瑞地块底层商业17-102号房产公开招租公告
厦吉兴招〔2026〕9号
招租人厦门盛源吉兴商业发展有限公司受产权人厦门盛源永嘉有限公司委托,拟对厦门市海沧中心TOD·璞瑞地块底层商业17-102号房产以公开招租方式进行招租,现将有关事项公告如下:
一、招租标的信息
二、租赁条件

三、物业管理
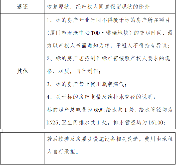
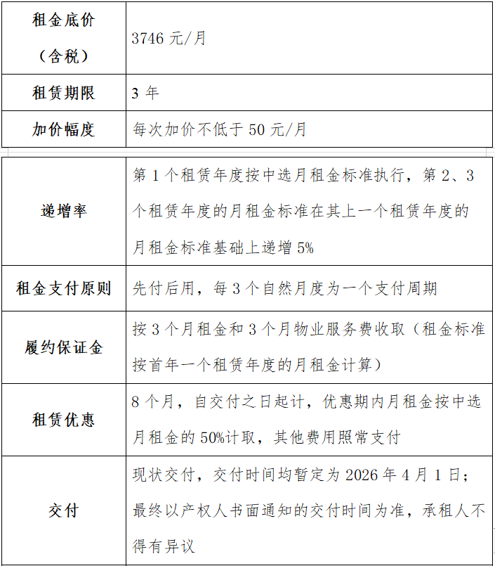
本项目物业管理单位为【厦门地铁恒顺物泰有限公司】,商铺内专属部分的物业管理由承租人自行负责。物业管理费为5元/㎡/月(含税)、日常专项维修资金为0.5元/㎡/月(含税),公摊水电费、自用水费、自用电费据实结算。因标的房产所在项目(厦门市海沧中心TOD·璞瑞地块)尚未交房,故标的房产的物业管理费、日常专项维修资金、公摊水电费自前述项目(厦门市海沧中心TOD·璞瑞地块)交房之日起算(以产权人书面通知为准),由承租人自行向项目物业管理单位缴交,水电费等能耗费用自标的房产交付承租人之日起算,由承租人自行向相关单位缴交。租赁期间,若物业管理费等费用标准调整或物业管理单位更换的,承租人应按调整后的费用标准缴交。
四、费用支付
1.履约保证金:从中选人缴纳的竞租保证金中抵扣,抵扣后有剩余竞租保证金的,则继续用于抵扣首期租金;竞租保证金不足以抵扣履约保证金的,中选人应于租赁合同签订后【7】个日历日内补足。
2.租金:先付后用。按叁个自然月为一个支付周期。中选人应当于租赁合同签订之日起7个日历日内支付首期租金,除首期租金外,中选人应当于每个支付周期最后一个月的20日前(若20日为法定节假日则提前至法定节假日前最后一日)向产权人一次性足额支付下一个支付周期的租金。
五、招租方式
公开招租。通过资格审查的竞租人,由招租人组织其通过网上竞租管理系统进行竞价竞租,并按照“价高者得”的原则确定中选人。
六、招租平台
1.公告发布:厦门市国资委官网(http://gzw.xm.gov.cn/)、厦门轨道建设发展集团有限公司官网(http://www.xmgdjt.com.cn/)以及厦门市产权交易中心(https://www.xemas.com.cn)。
2.竞价平台:招租人网上竞租管理系统。
3.结果公示:招租人确定中选人后,将在轨道集团官网进行公示,并向中选人发送中选通知书,未中选竞租人不再另行通知。
七、竞租人资格条件
1.竞租人应当为在中国境内(不含港澳台地区)合法成立并有效存续的独立法人或具有完全民事行为能力的自然人。
2.竞租人存在以下情形的不得参加竞租:
(1)曾与招租人、产权人有拖欠租金等违约情形且尚未支付的;
(2)曾与招租人、产权人或其关联公司有诉讼未解决的;
(3)曾因安全生产违法行为受过行政处罚或刑事处罚的;
(4)被国家企业信用信息公示系统列入经营异常名录或严重违法失信企业名单的;
(5)竞租人或其法定代表人被列为失信被执行人或限制高消费人员的;
(6)近五年存在因拖欠租金被司法机关判定为承担违约责任等情形的:
(7)被列入招租人企业内部承租信用负面名单的。
八、竞租竞价
(一)竞租保证金
1.竞租保证金
2. 缴交时间:竞租人应在2026年 3 月 13 日17:30前按上述标准向产权人缴交对应竞租标的的竞租保证金。
3.竞租保证金收款账户:
开户名称:厦门盛源永嘉有限公司
开户银行:建设银行厦门分行营业部
账 号:35150198010109060666
4.注意事项:
(1)如缴交竞租保证金账户非竞租人账户,应在银行进账单或现金缴款单上注明代竞租人缴交,连同报名材料一并提交至招租人,如涉及退款将直接转入竞租人账户。
(2)竞租保证金转账时应注明“标的名称+竞租保证金”,竞租保证金均须存入或转入本账户,存入或转入其他收款账户均视为无效。
(二)报名确认
1.竞租人必须通晓招租公告规定的条款内容,一旦竞租人参与报名的,即代表竞租人完全认可本招租公告的全部条款内容,并接受本次招租的《网上竞租管理系统竞租规则》《网上竞租管理系统用户操作手册》《房产租赁合同》(详见附件1-4)。
2.竞租人须在2026年 3 月 13 日17:30前向招租人提交《网上竞租管理系统竞租规则》第三条“报名确认”规定的报名材料。
3.材料提交地址:厦门市思明区湖滨中路88号地铁大厦A座10楼(不接受邮寄)。
4.联系电话:曾女士,18659209090。
(三)竞租资格审核
招租人接收竞租人的报名材料并不等于竞租人已满足竞租资格条件,本招租项目设有资格审查环节,招租人在竞租人提交报名材料后根据本公告规定对竞租人的竞租资格进行审查。招租人将通过手机短信的形式向通过资格审查的竞租人提供网上竞租管理系统的网址及账号,未通过资格审查的竞租人将不再另行通知。
(四)网上竞租须知
1.网上竞租管理系统操作培训时间:2026年 3 月 16 日10:00-11:30。
2.网上竞租时间:2026年 3 月 16 日15:00-15:30,其中,15:00-15:15为自由竞租阶段;15:16-15:30为限时竞租阶段。
九、其他
(一)标的房产权属方为厦门盛源永嘉有限公司,未办理产权证明,未设立抵押权。
(二)产权人按标的房产现状(包括但不限于现有质量、消防状况、房屋结构、交付使用时标的房产的装修装饰状况)和指定用途出租,竞租人应自行勘察现场,自行评估并充分了解招租标的现有质量、现状设施条件、用途以及其他功能(如正常的水电条件、消防条件等)、周边营商环境、整体布局及相对应的配套设施等各类事项是否满足自身经营需求和经营使用,并自行承担由此产生的经营风险,承租人不得以此为由向招租人主张任何赔偿责任。
(三)在竞租标的房产前,承租人应知晓其装修报建所需手续及经营所须的相关证照,并应当对标的房产能否实际办理相关报建手续及证照的现实可能性进行核实,并在开业前自行负责依法依规办理经营所需的消防报建(如有)等各项许可手续及法定执照,自行承担因此可能造成的障碍或风险,承租人不得以此为由向招租人、产权人主张任何赔偿责任。
(四)标的房产仅限于承租人使用,未经产权人书面同意,承租人不得以任何形式将标的房产转租、部分转租或分租,亦不得以合作经营等方式变相转租, 否则视为承租人根本违约。
(五)承租人不得在租赁房屋范围内设立“三合一”场所(“三合一”场所指住宿与生产、仓储、经营一种或一种以上使用功能违章混合设置在同一空间内的建筑)。
(六)承租人返还租赁标的房产前,应将标的房产恢复原状或产权人要求的其他状态,即交还的标的房产应达到双方按照租赁合同约定交付标的房产时的原状(自然磨损除外)或产权人要求的其他状态,但是经产权人同意按现状接收的除外(如产权人同意按现状接收的,产权人无需向承租人作出任何补偿)。
(七)竞租人存有欺诈或隐瞒的行为,招租人有权拒绝、取消其竞租资格或产权人有权解除合同,并追究其法律责任。
(八)承租人的其他相关权利义务(包括维修维护、安全管理、违约责任等)详见附件4《房屋租赁合同》。本招租公告与《房屋租赁合同》不一致的,以《房屋租赁合同》约定为准。
(九)若因非招租人、产权人原因以及招租人招租时无法预见的变化,致使招租人、产权人无法与中选人签订租赁合同的,产权人应向中选人退还竞租保证金,中选人不得以此为由向招租人、产权人主张赔偿责任。
(十)若中选人未在中选后15个工作日内与招租人、产权人签订《房屋租赁合同》(含逾期、拒绝或放弃签订等情况),招租人有权取消其中选资格,中选人已缴纳的竞租保证金将不予退回。如该竞租保证金不足以补偿因中选人前述行为而导致招租人、产权人遭受的损失时,中选人还应就该损失差额承担赔偿责任。
附件:
1.《位置示意图》
2.《网上竞租管理系统竞租规则》
3.《网上竞租管理系统用户操作手册》
4.《房屋租赁合同》
厦门盛源吉兴商业发展有限公司
2026年3月2日

